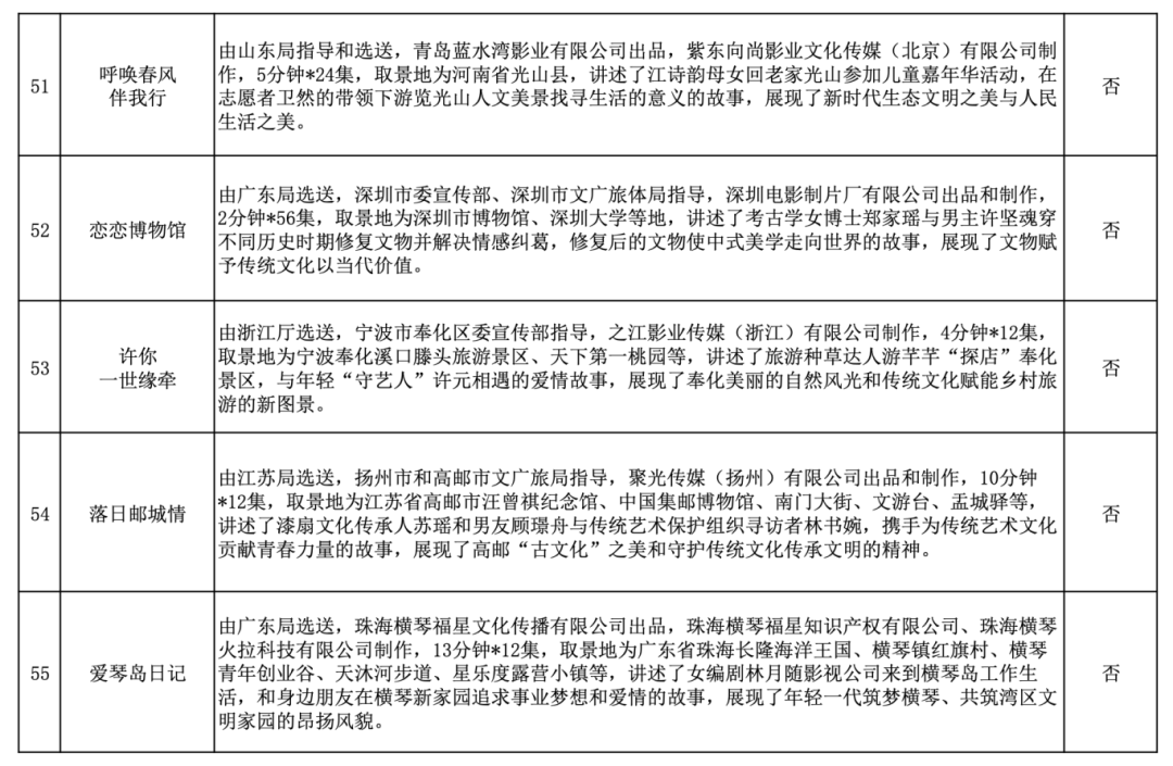
|
3月27日,国家广播电视总局在第十二届中国网络视听大会精品微短剧创作论坛上发布“跟着微短剧去旅行”创作计划第六批推荐剧目,包括聚光传媒(扬州)有限公司出品的《落日邮城情》等79部主题微短剧成功入围。此次发布延续“以文塑旅、以旅彰文”理念,通过微短剧的轻量化叙事与沉浸式体验,进一步激活地方文旅资源,以剧为媒探索文旅共生的深度创新。 一部微短剧、一方水土、一群人的故事,正在重新定义“诗与远方”。第六批推荐剧目的发布意味着“跟着微短剧去旅行”的旅途还在继续,至此,创作计划已发布241部推荐作品。通过“以小见大”和场景化表达,微短剧将用情感联结重构文旅体验,持续为文旅注入破圈动能,助力文化传承与消费升级。 入围单位:聚光传媒(扬州)有限公司等79家(详见附件) 招采单位:国家广播电视总局 2025年3月27日 
|