|
在信息过载的时代,新手父母的育儿焦虑已然成为一种普遍的社会现象。长辈的传统经验与网络海量且时常矛盾的碎片化信息,常常让家庭在育儿的道路上无所适从。这种普遍困境的背后,折射出的是中国家庭护理行业长期以来的一个核心痛点:缺乏科学、精细且可落地的标准化服务体系的支撑。近日,港股上市公司圣贝拉集团旗下品牌“予家”正式提出并落地国内首个“分龄育儿”体系,这一举措看似是一次体系创新,实则是这家立志于打造全周期家庭护理生态的上市企业,向行业标准化和服务精细化迈出的战略性一步。 
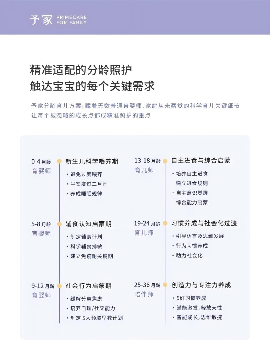
从理论到实践:分龄育儿的概念落地 “分龄育儿”并非一个凭空创造的新词。其理论基石源自国家卫健委早年发布的《婴幼儿早期发展服务指南(试行)》,该指南明确指出了0至3岁婴幼儿存在的八个关键月龄阶段。然而,在过去很长一段时间里,这一重要理论更多停留在指导层面,未能有效转化为市场端系统化、可执行的具体方案。根据巨量引擎发布的《2025母婴行业白皮书》表明,新生代父母的育儿观已从 “父母主导”迭代为“孩本位”。而0-3岁宝宝的“安全防护”与“养育效率”也逐渐成为父母关注重点。 圣贝拉旗下予家此次的突破在于,它历时九十天,整合了以刘美芳博士、“月子教父”钟宇富博士为核心的内外部专家资源,并携手贝康护理学校、国际育儿与健康研究学院(IPHI)及国际婴儿抚触协会(IAIM),将国家指南的框架填充为涵盖生理发育、营养需求、照护重点的完整体系与方案。 予家“分龄育儿”体系将0-36月龄育儿方案精准划分为6个阶段,进行“新生儿科学喂养期-辅食认知启蒙期-社会行为启蒙期-自主进食与综合启蒙-习惯养成与社会化过渡-创造力与专注力养成”的全阶段精细照护。方案的制定使得科学育儿从一个模糊的概念,细化为针对宝宝每个月龄“刚好需要”的精准养护,真正实现了从理论到实践的跨越。 
值得一提的是,项目牵头人刘美芳博士所属的 “贝康护理研究院”,是业内首家获哈佛儿童发展中心授权的内容合作伙伴,汇聚麻省理工学院、台北助产学会、上海市东方医院等顶尖机构专家,为分龄育儿的每一个细节和专业性筑牢科学根基。 这一体系的成功落地,离不开圣贝拉集团过去八年服务超过三十五万家庭所积累的深刻洞察。它精准地捕捉到了新生代父母对于育儿科学性和确定性的迫切需求,并将这种需求与权威理论指引相结合。当行业中许多参与者仍在提供“一刀切”式的粗放服务时,予家通过“分龄育儿”体系,率先完成了从经验驱动向科学和数据驱动模式的初步转型。 战略政策响应:科学育儿体系服务人口高质量发展 对于近期表现活跃的圣贝拉集团而言,“分龄育儿”体系的推出远非单一品牌的商业动作,其更深层的意义在于,这是上市公司服务国家人口发展战略、响应“建设生育友好型社会”号召的一次精准落地。当前,国家正致力于通过优化生育支持政策、发展普惠托育服务体系来显著减轻家庭的生育养育教育负担。国家根据孩童在不同阶段的需求针对性的发布了相应政策支持,比如自2025年1月1日起,全国范围内对符合法律法规生育、0-3周岁以内的婴幼儿,其监护人可领取每孩每年3,600元的现金补贴;今年秋季,各地方针对3-6岁学龄前儿童,相继出台减免幼儿园保育教育费等政策支持。圣贝拉旗下予家此时推出的“分龄育儿”体系,恰恰与国家卫健委等部门全面开展健康家庭建设的号召同频共振,为破解新生代家庭的育儿焦虑提供了标准化、科学化的解决方案。 “分龄育儿”体系的建立不仅精准满足了新生代父母对养育确定性的需求,更在客观上承担起普及培养“家庭健康明白人”的社会职能。它通过系统性的知识输出和服务标准化,助力提升整体社会的家庭健康素养,这正是对国家“有效降低家庭的生育养育教育成本”这一政策导向的实质性回应。 圣贝拉旗下予家落地“分龄育儿”概念,是中国家庭护理行业走向成熟的另一重要标志。它预示着行业的竞争核心,正从单纯的规模扩张和硬件投入,转向对科学内涵、服务标准与体系化能力的深耕。对于投资者而言,这家上市公司的故事已从过去单一的母婴护理明星,演化为一个以科技和标准为引擎、深度布局家庭大健康生态全周期的行业龙头。 |